Paket: XP_Praesentationsobjekte
Teil von: Basisklassen
|
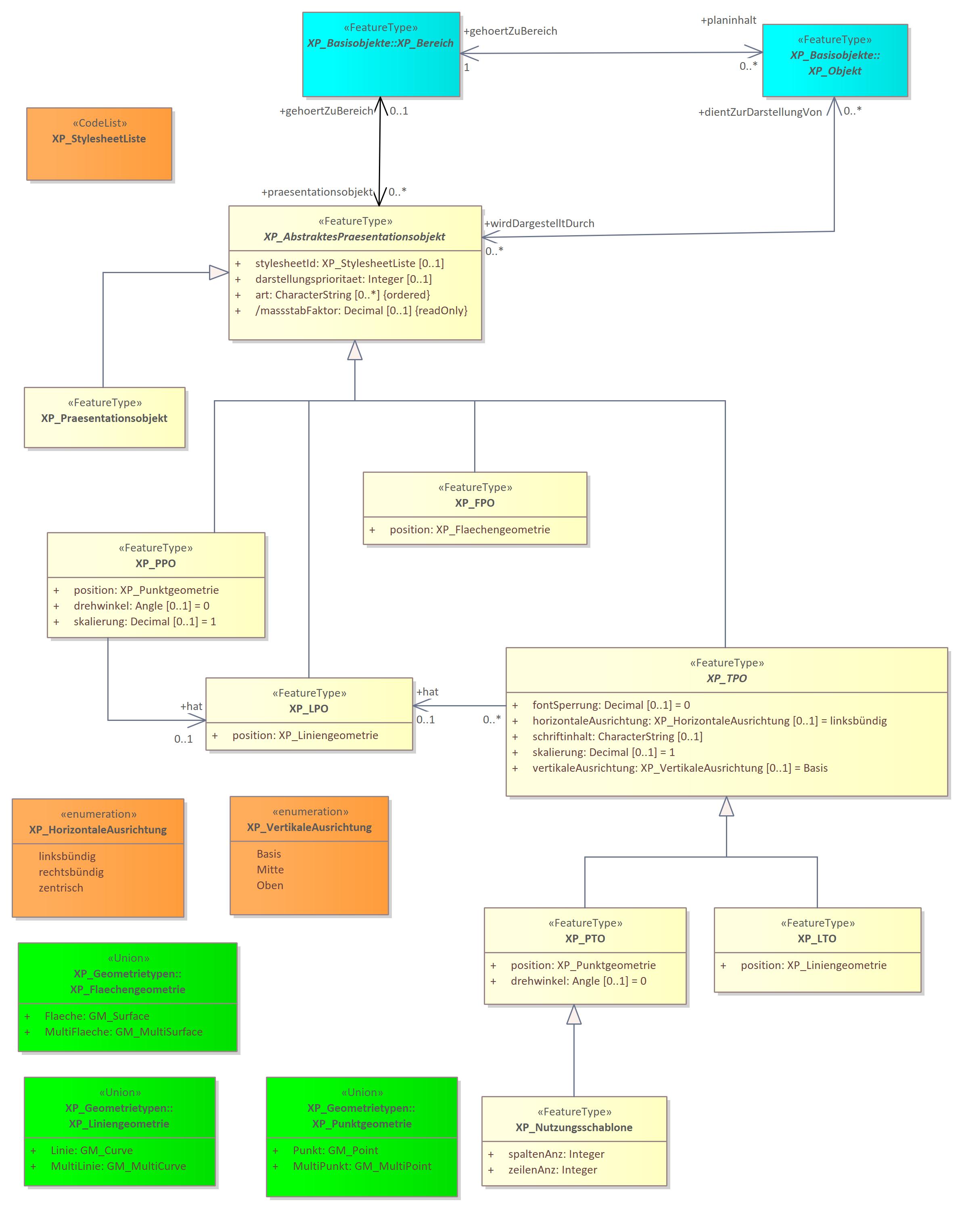
Definition:Das Paket Praesentationsobjekte modelliert Klassen, die lediglich der graphischen Ausgestaltung eines Plans dienen und selbst keine eigentlichen Plan-Inhalte repräsentieren. Die entsprechenden Fachobjekte können unmittelbar instanziiert werden. |
Relevante Klassen:
| Name | Typ | Definition |
|---|---|---|
| XP_AbstraktesPraesentationsobjekt | Feature Type | Abstrakte Basisklasse für alle Präsentationsobjekte. Die Attribute entsprechen dem ALKIS-Objekt AP_GPO, wobei das Attribut "signaturnummer" in "stylesheetId" umbenannt wurde. Bei freien Präsentationsobjekten ist die Relation "dientZurDarstellungVon" unbelegt, bei gebundenen Präsentationsobjekten zeigt die Relation auf ein von "XP_Objekt" abgeleitetes Fachobjekt. Freie Präsentationsobjekte dürfen ausschließlich zur graphischen Annotation eines Plans verwendet werden Gebundene Präsentationsobjekte mit Raumbezug dienen ausschließlich dazu, Attributwerte des verbundenen Fachobjekts im Plan darzustellen. Die Namen der darzustellenden Fachobjekt-Attribute werden über das Attribut "art" unter Verwendung der XPath-Syntax spezifiziert. |
| XP_FPO | Feature Type | Flächenförmiges Präsentationsobjekt. Entspricht der ALKIS Objektklasse AP_FPO. |
| XP_LPO | Feature Type | Linienförmiges Präsentationsobjekt. Entspricht der ALKIS Objektklasse AP_LPO. |
| XP_LTO | Feature Type | Textförmiges Präsentationsobjekt mit linienförmiger Textgeometrie. Entspricht der ALKIS-Objektklasse AP_LTO. |
| XP_Nutzungsschablone | Feature Type | Modelliert eine Nutzungsschablone. Die darzustellenden Attributwerte werden zeilenweise in die Nutzungsschablone geschrieben. |
| XP_PPO | Feature Type | Punktförmiges Präsentationsobjekt. Entspricht der ALKIS-Objektklasse AP_PPO. |
| XP_PTO | Feature Type | Textförmiges Präsentationsobjekt mit punktförmiger Festlegung der Textposition. Entspricht der ALKIS-Objektklasse AP_PTO. |
| XP_Praesentationsobjekt | Feature Type | Entspricht der ALKIS-Objektklasse AP_Darstellung mit dem Unterschied, dass auf das Attribut "positionierungssregel" verzichtet wurde. Die Klasse darf nur als gebundenes Präsentationsobjekt verwendet werden. Die Standard-Darstellung des verbundenen Fachobjekts wird dann durch die über stylesheetId spezifizierte Darstellung ersetzt. Die Umsetzung dieses Konzeptes ist der Implementierung überlassen. |
| XP_TPO | Feature Type | Abstrakte Oberklasse für textliche Präsentationsobjekte. Entspricht der ALKIS Objektklasse AP_TPO |
